拆分微服务的时候,为了尽量保证微服务的稳定,会有一些基本的准则:
1、微服务之间尽量不要有业务交叉。
2、微服务之间只能通过接口进行服务调用,而不能绕过接口直接访问对方的数据。
3、高内聚,低耦合。
怎样设计出高内聚、低耦合的微服务
高内聚低耦合,是一种从上而下指导微服务设计的方法。实现高内聚低耦合的工具主要有
同步的接口调用(Feign) 和异步的事件驱动(MQ,ApplicationEventPublisher\@EventListener) 两种方式。
什么是DDD?
在2004年,由Eric Evans提出的,DDD是面对软件复杂之道,Domain-Driven-Design。
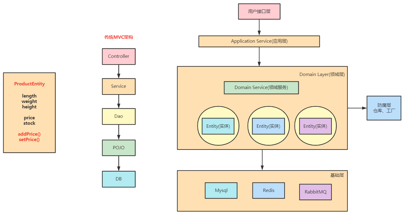
Martin Fowler -> 贫血模型 -> 贫血失忆症。
充血模型
MVC架构 -> 领域优先的四层架构
贫血模型:业务和数据是割裂的,实体里面完全体现不了业务。贫血失忆症。
充血模型:业务和数据是放在一起的,比如价格,addPrice(), setPrice()方法,这样的话,这个实体里面,有哪些业务就一目了然了。
以Entity为核心,把它们包装成一个一个领域,也就是说在应用层看到的是一个一个的领域,这个领域具备了领域内的所有行为。
所有与底层的操作,包括数据库,MQ这些操作,就是基础层。
业务之间会有很多的关联,代码都是混合在一起的,比如Product Entity,在物流领域我可能更关注它的长宽高,而在销售领域我可能更关注它的库存量,价格。
大泥团:
不利于微服务的拆分。大泥团结构拆分出来的微服务依然是泥团结构,当服务业务逐渐复杂,这个泥团又会膨胀成大泥团。
大泥团结构,虽然,拆成不同的微服务,但是在业务上,在领域上依然是重用的,物流啊价格啊,这些业务实际上还是重合的。
随着软件的不断复杂,不断复杂,最终都会落到同一个产品表,那它们的产品表,最终还会是原来的Product,业务行为实际上还是重叠的。
DDD只是一种方法论,没有一个稳定的技术框架。DDD要求领域是跟技术无关、跟存储无关、跟通信无关。
你这个领域不管是放在单体架构内,还是放到微服务架构内,它都是足够的高内聚,低耦合的。
中台这个概念是由阿里在2015年提出"小前台,大中台"战略思想。
所谓中台,就是将各个业务线中可以复用的一些功能抽取出来,剥离个性,提取共性,形成一些可复用的组件。盒马鲜生、团购。
大体上,中台可以分为三类 业务中台、数据中台和技术中台。
大数据杀熟-数据中台
电商 收银中台 支付风控中台
中台跟DDD结合:DDD会通过限界上下文将系统拆分成一个一个的领域,而这种限界上下文,天生就成了中台之间的逻辑屏障。
DDD在技术与资源调度方面都能够给中台建设提供不错的指导。
DDD分为战略设计和战术设计。上层的战略设计能够很好的指导中台划分,下层的战术设计能够很好的指导微服务搭建。
在目前阶段,DDD还大都处在小范围实验的阶段。
四、你的项目中是怎么保证微服务敏捷开发的?微服务的链路追踪、持续集成、AB发布要怎么做?开发运维一体化
敏捷开发:目的就是为了提高团队的交付效率,快速迭代,快速试错。
每个月固定发布新版本,以分支的形式保存到代码仓库中。快速入职、任务面板、站立会议。团队人员灵活流动,同时形成各个专家代表。
测试环境 -> 生产环境 开发测试环境SIT、集成测试环境、压测环境STR、预投产环境、生产环境PRD。
文档优先。晨会、周会、需求拆分会。
链路追踪
1.基于日志。形成全局事务ID,落地到日志文件。filebeat-logstash-Elasticsearch 形成大型报表。
2.基于MQ,往往需要架构支持。经过流式计算形成一些可视化的结果。
持续集成
SpringBoot maven pom -> build -> shell; Jenkins.
AB发布
1、蓝绿发布、红黑发布。老版本和新版本是同时存在的。
2、灰度发布、金丝雀发布。
视频教程
