- 📢前言
- 🌲原题样例
- 🌞解题思路
- 🌻 C#方法
- 🎋Java方法:模拟
- 💬总结
- 🌻🌻🌻🌻🌻🌻🌻🌻🌻🌻🌻🌻🌻🌻🌻🌻🌻🌻🌻🌻🌻🌻🌻🌻🌻🌻🌻🌻🌻🌻🌻🌻🌻🌻🌻🌻🌻🌻🌻🌻
- 🌲 每天打卡一道算法题,既是一个学习过程,又是一个分享的过程😜
- 🌲 提示:本专栏解题 编程语言一律使用 C# 和 Java 两种进行解题
- 🌲 要保持一个每天都在学习的状态,让我们一起努力成为算法大神吧🧐!
- 🌲 今天是力扣算法题持续打卡第2天🎈!
- 🌻🌻🌻🌻🌻🌻🌻🌻🌻🌻🌻🌻🌻🌻🌻🌻🌻🌻🌻🌻🌻🌻🌻🌻🌻🌻🌻🌻🌻🌻🌻🌻🌻🌻🌻🌻🌻🌻🌻🌻
-
给你两个 非空 的链表,表示两个非负的整数。它们每位数字都是按照 逆序 的方式存储的,并且每个节点只能存储 一位 数字。
-
请你将两个数相加,并以相同形式返回一个表示和的链表。
-
你可以假设除了数字 0 之外,这两个数都不会以 0 开头。
示例 1:
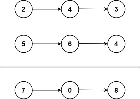
输入:l1 = [2,4,3], l2 = [5,6,4] 输出:[7,0,8] 解释:342 + 465 = 807.
示例 2:
输入:l1 = [0], l2 = [0] 输出:[0]
示例 3:
输入:l1 = [9,9,9,9,9,9,9], l2 = [9,9,9,9] 输出:[8,9,9,9,0,0,0,1]
提示:
- 每个链表中的节点数在范围 [1, 100] 内
- 0 0,还需要在答案链表的后面附加一个节点,节点的值为 \textit{carry}carry。
代码
class Solution { public ListNode addTwoNumbers(ListNode l1, ListNode l2) { ListNode head = null, tail = null; int carry = 0; while (l1 != null || l2 != null) { int n1 = l1 != null ? l1.val : 0; int n2 = l2 != null ? l2.val : 0; int sum = n1 + n2 + carry; if (head == null) { head = tail = new ListNode(sum % 10); } else { tail.next = new ListNode(sum % 10); tail = tail.next; } carry = sum / 10; if (l1 != null) { l1 = l1.next; } if (l2 != null) { l2 = l2.next; } } if (carry > 0) { tail.next = new ListNode(carry); } return head; } }执行结果
执行结果 通过,执行用时2ms,内存消耗 38.8 MB.
复杂度分析
时间复杂度:O(\max(m,n))O(max(m,n)),其中 mm 和 nn 分别为两个链表的长度。 我们要遍历两个链表的全部位置,而处理每个位置只需要 O(1)O(1) 的时间。 空间复杂度:O(1)O(1)。注意返回值不计入空间复杂度。
💬总结- 今天是力扣算法题打卡的第二天,刚开始还有些生疏,后边会越来越熟练的!
- 文章采用 C# 和 Java 两种编程语言进行解题
- 一些方法也是参考力扣大神写的,也是边学习边分享,再次感谢算法大佬们
- 那今天的算法题分享到此结束啦,明天再见!
