背景
带你了解Java中的线程状态,有图,有代码展示,全是干货。
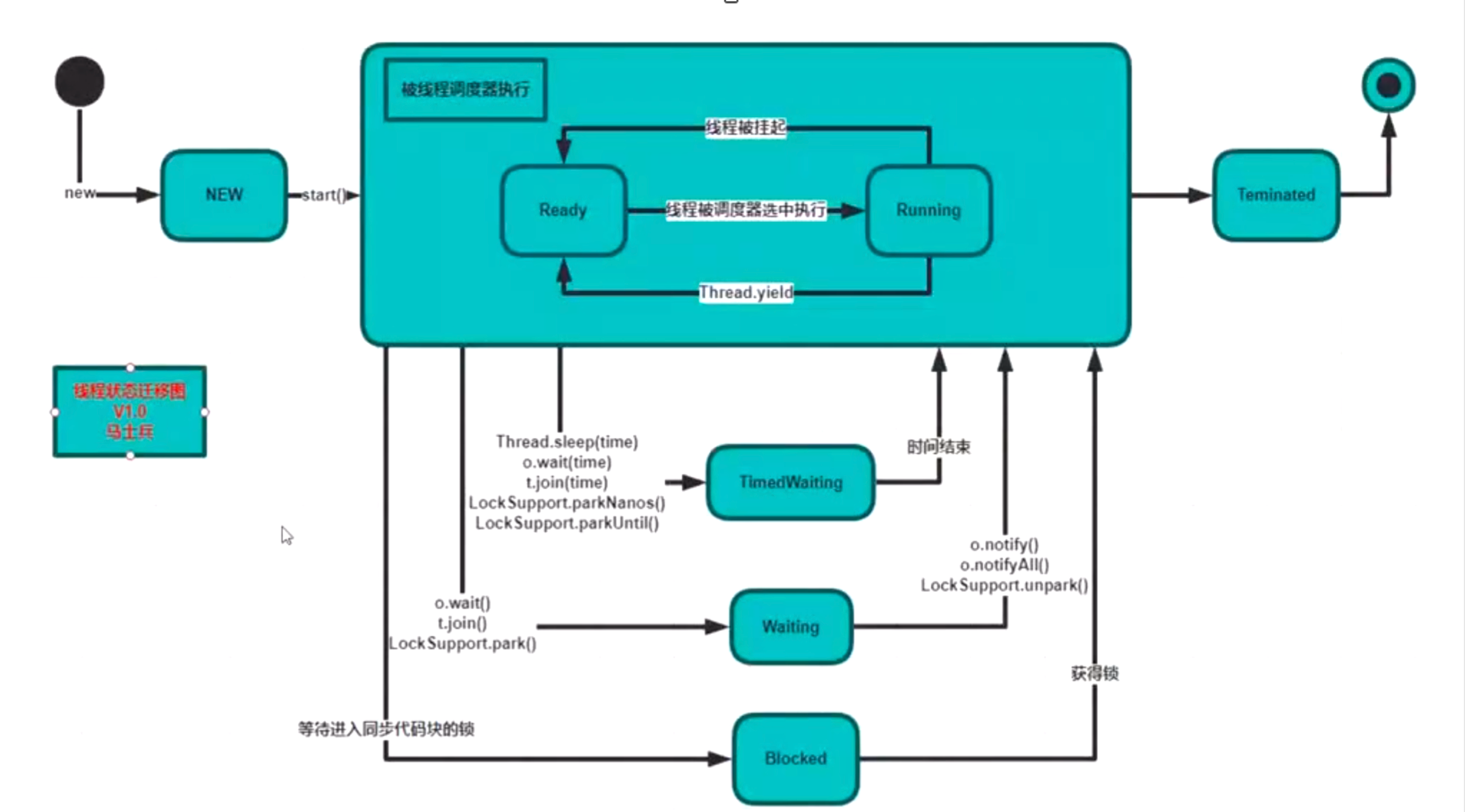
概述你看Thread类里的State枚举,就是Java线程的状态了。 网上的状态非常多,你看这个枚举比较权威,各种名词,什么可运行状态,就绪状态,乱七八糟的,记英文即可。
- new:刚 new 出来的线程还未 start() 就是 new 状态
- terminated:线程将代码运行完毕了就是 terminated 状态
- timed_waiting:timed是 “带有时间的” 的意思。带有时间的等待,比如常用的sleep(millis)
- waiting:不带时间的等待,比如 join()、wait() 都是
- blocked:这个比如需要锁,拿不到,就进入了blocked状态。比如synchronized块获取不到锁而被阻塞了
关于runnable状态,其实是最让人迷惑的 一般人都会有疑惑 “runnable好像描述得不准确,runnable从英文单词来看表示可运行,感觉runnable更加贴近于常说的ready(可运行)状态,另外难道没有运行中的状态吗?”
Thread$State里的runnable,其实是包含两种状态的,一种是还未被CPU挑选中的所谓的可运行状态(ready),另一种是已经被CPU挑中的正在运行的状态(running)。
PS:其实有一种观点,认为Thread$State里的runnable有3种状态:可运行、正在运行,以及阻塞状态。这里的 “阻塞状态” 是操作系统层面的阻塞,并不是枚举里的blocked状态。操作系统里的 “阻塞状态” 也归类为runnable。
操作系统的阻塞状态指的是什么呢? 指的,比如读取文件的时候的阻塞状态
状态转换和线程API的对应图/**
* 用一个类来演示线程的各种状态 Thread$State (API层面的线程的状态可以从这个枚举中查看)
*/
public class T05_ThreadState {
public static void main(String[] args) {
// new
Thread t1 = new Thread(() -> {
}, "t1");
// runnable
Thread t2 = new Thread(() -> {
while (true) {
}
}, "t2");
t2.start();
// timed_waiting
Thread t3 = new Thread(() -> {
try {
Thread.sleep(100*1000);
} catch (InterruptedException e) {
e.printStackTrace();
}
}, "t3");
t3.start();
// waiting
Thread t4 = new Thread(() -> {
try {
t2.join();
} catch (InterruptedException e) {
e.printStackTrace();
}
}, "t4");
t4.start();
// blocked
Thread keepLock = new Thread(() -> {
synchronized (T05_ThreadState.class) {
while (true) {
}
}
}, "keepLock");
keepLock.start();
// 主线程先睡一下,让keepLock先获得锁
try {
Thread.sleep(1000);
} catch (InterruptedException e) {
e.printStackTrace();
}
Thread t5 = new Thread(() -> {
synchronized (T05_ThreadState.class) {
}
}, "t5");
t5.start();
// terminated
Thread t6 = new Thread(() -> {
System.out.println("end");
}, "t6");
t6.start();
// 睡一下,让 t6 运行完毕以便得到terminated状态
try {
Thread.sleep(1000);
} catch (InterruptedException e) {
e.printStackTrace();
}
System.out.println(t1.getState());// new
System.out.println(t2.getState());// runnable
System.out.println(t3.getState());// timed_waiting
System.out.println(t4.getState());// waiting
System.out.println(t5.getState());// blocked
System.out.println(t6.getState());// terminated
}
}
IDEA 里看到的线程为什么是RUNNING状态?
为什么不是runnable状态? 详细读图中的文字
