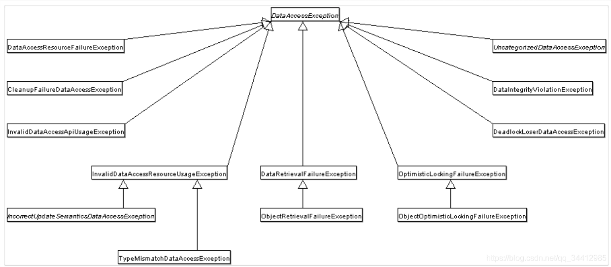
Spring 会将数据操作的异常转换为 DataAccessException
无论使⽤何种数据访问⽅方式,都能使⽤⼀样的异常

通过 SQLErrorCodeSQLExceptionTranslator 解析错误码 各种数据库的错误码不一样,收集各种数据库错误码,分门别类
ErrorCode 定义
•org/springframework/jdbc/support/sql-error-codes.xml
•Classpath 下的 sql-error-codes.xml 自己定义错误码放在classpath下会覆盖掉spring默认的错误码配置
定制错误码解析逻辑 数据库代理类 support包下的registerator?另一种定制sql错误码配置方法

spring集成单元测试

