- 主题与分区
- Topic的管理命令
- 1. 创建Topic
- 2. 查看Topic
- 3. 修改Topic
- 4. 删除Topic
- kafka-topics.sh命令式创建Topic代码阅读分析
创建主题的命令,创建一个名为test的拥有10个partition,副本因子是3的Topic。
bin/kafka-topics.sh --zookeeper localhost:2181/kafka --create --topic test --partitions 10 --replication-factor 3
2. 查看Topic
查看当前所有可用主题:
bin/kafka-topics.sh --zookeeper localhost:2181/kafka -list
查看主题信息:
bin/kafka-topics.sh --zookeeper localhost:2181/kafka --describe --topic test
查看多个主题详细信息用“,”隔开:
bin/kafka-topics.sh --zookeeper localhost:2181/kafka --describe --topic test,test2
查找所有包含失效副本的分区:
bin/kafka-topics.sh --zookeeper localhost:2181/kafka --describe --topic test --under-replicated-partitions
查找主题中没有leader副本的分区:
bin/kafka-topics.sh --zookeeper localhost:2181/kafka --describe --topic test --unavailable-partitions
3. 修改Topic
增加分区命令:
bin/kafka-topics.sh --zookeeper localhost:2181/kafka --alter --topic topic-config --partitions 3
不支持减少分区
4. 删除Topic删除主题的命令
bin/kafka-topics.sh --zookeeper localhost:2181/kafka --delete test --if-exists
手动删除主题顺序执行,
- 删除zookeeper节点 /config/topics/test
- 删除zookeeper节点/brokers/topics/test 及其子节点
- 删除集群中所有与主题test有关的文件 rm -rf /tmp/kafka-logs/test
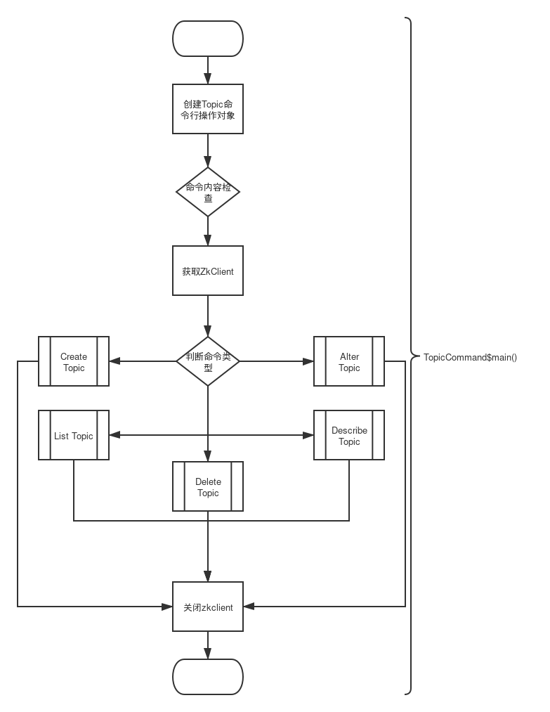
创建Topic流程:
使用kafka-topic.shell脚本,其内容是调用的TopicCommand类
#!/bin/bash
# Licensed to the Apache Software Foundation (ASF) under one or more
# contributor license agreements. See the NOTICE file distributed with
# this work for additional information regarding copyright ownership.
# The ASF licenses this file to You under the Apache License, Version 2.0
# (the "License"); you may not use this file except in compliance with
# the License. You may obtain a copy of the License at
#
# http://www.apache.org/licenses/LICENSE-2.0
#
# Unless required by applicable law or agreed to in writing, software
# distributed under the License is distributed on an "AS IS" BASIS,
# WITHOUT WARRANTIES OR CONDITIONS OF ANY KIND, either express or implied.
# See the License for the specific language governing permissions and
# limitations under the License.
exec $(dirname $0)/kafka-run-class.sh kafka.admin.TopicCommand "$@"
类的mian方法
def main(args: Array[String]): Unit = {
val opts = new TopicCommandOptions(args)
if(args.length == 0)
CommandLineUtils.printUsageAndDie(opts.parser, "Create, delete, describe, or change a topic.")
// should have exactly one action
val actions = Seq(opts.createOpt, opts.listOpt, opts.alterOpt, opts.describeOpt, opts.deleteOpt).count(opts.options.has _)
if(actions != 1)
CommandLineUtils.printUsageAndDie(opts.parser, "Command must include exactly one action: --list, --describe, --create, --alter or --delete")
opts.checkArgs()
val time = Time.SYSTEM
val zkClient = KafkaZkClient(opts.options.valueOf(opts.zkConnectOpt), JaasUtils.isZkSecurityEnabled, 30000, 30000,
Int.MaxValue, time)
var exitCode = 0
try {
if(opts.options.has(opts.createOpt))
createTopic(zkClient, opts)
else if(opts.options.has(opts.alterOpt))
alterTopic(zkClient, opts)
else if(opts.options.has(opts.listOpt))
listTopics(zkClient, opts)
else if(opts.options.has(opts.describeOpt))
describeTopic(zkClient, opts)
else if(opts.options.has(opts.deleteOpt))
deleteTopic(zkClient, opts)
} catch {
case e: Throwable =>
println("Error while executing topic command : " + e.getMessage)
error(Utils.stackTrace(e))
exitCode = 1
} finally {
zkClient.close()
Exit.exit(exitCode)
}
}
实例化一个Topic命令行操作对象,检测参数合法性,构造一个kafkazk的client,分辨操作的类型,这按createTopic(zkClient, opts)。
def createTopic(zkClient: KafkaZkClient, opts: TopicCommandOptions) {
val topic = opts.options.valueOf(opts.topicOpt)
val configs = parseTopicConfigsToBeAdded(opts)
val ifNotExists = opts.options.has(opts.ifNotExistsOpt)
if (Topic.hasCollisionChars(topic))
println("WARNING: Due to limitations in metric names, topics with a period ('.') or underscore ('_') could collide. To avoid issues it is best to use either, but not both.")
val adminZkClient = new AdminZkClient(zkClient)
try {
if (opts.options.has(opts.replicaAssignmentOpt)) {
val assignment = parseReplicaAssignment(opts.options.valueOf(opts.replicaAssignmentOpt))
adminZkClient.createOrUpdateTopicPartitionAssignmentPathInZK(topic, assignment, configs, update = false)
} else {
CommandLineUtils.checkRequiredArgs(opts.parser, opts.options, opts.partitionsOpt, opts.replicationFactorOpt)
val partitions = opts.options.valueOf(opts.partitionsOpt).intValue
val replicas = opts.options.valueOf(opts.replicationFactorOpt).intValue
val rackAwareMode = if (opts.options.has(opts.disableRackAware)) RackAwareMode.Disabled
else RackAwareMode.Enforced
adminZkClient.createTopic(topic, partitions, replicas, configs, rackAwareMode)
}
println("Created topic \"%s\".".format(topic))
} catch {
case e: TopicExistsException => if (!ifNotExists) throw e
}
}
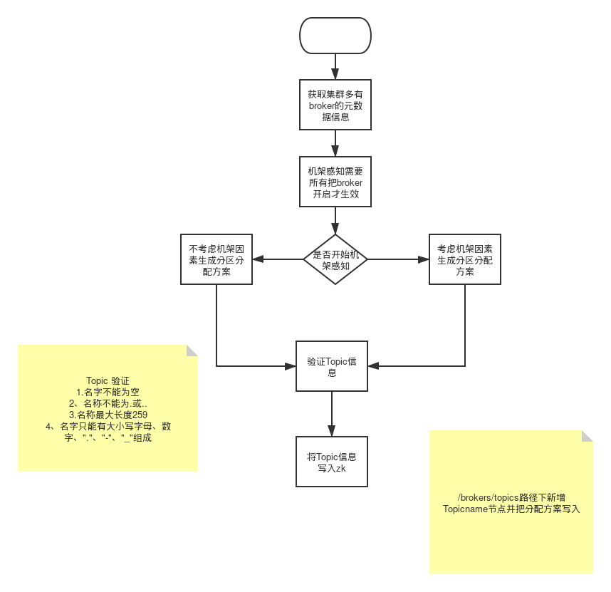
获取topic,解析topic的配置,判断特殊参数if-not-exists,检测topicname,对含有_和.的进行waring告警。实例化一个AdminZkClient对象;检测是否通过参数replica-assignment进行了partition到broker分配的分配列表。如果制订了分区分配就按此方案进行创建。否则走以下分支,检查命令中是否partitions和replication-factor参数,获取参数的值。检查参数disable-rack-aware,考虑创建topic是否考虑机架因素。
此处分析没有设置分配方案的分支
def createTopic(topic: String,
partitions: Int,
replicationFactor: Int,
topicConfig: Properties = new Properties,
rackAwareMode: RackAwareMode = RackAwareMode.Enforced) {
val brokerMetadatas = getBrokerMetadatas(rackAwareMode)
// 生成分区分配方案
val replicaAssignment = AdminUtils.assignReplicasToBrokers(brokerMetadatas, partitions, replicationFactor)
createOrUpdateTopicPartitionAssignmentPathInZK(topic, replicaAssignment, topicConfig)
}
获取broker元数据信息
通过zk获取集群上所有的broker的ids列表,zk的path是/brokers/ids,结果会根据ids进行sorted,小的在前。获取在ZK上存储的每一个broker的数据
通过AdminUtils进行assignReplicasToBrokers分配方案的生成。
/**
* Creates or Updates the partition assignment for a given topic
* @param topic
* @param partitionReplicaAssignment
* @param config
* @param update
*/
def createOrUpdateTopicPartitionAssignmentPathInZK(topic: String,
partitionReplicaAssignment: Map[Int, Seq[Int]],
config: Properties = new Properties,
update: Boolean = false) {
validateCreateOrUpdateTopic(topic, partitionReplicaAssignment, config, update)
if (!update) {
// write out the config if there is any, this isn't transactional with the partition assignments
zkClient.setOrCreateEntityConfigs(ConfigType.Topic, topic, config)
}
// create the partition assignment
writeTopicPartitionAssignment(topic, partitionReplicaAssignment, update)
}
在zk上进行topic和分配方案的创建。
作为 Controller的broker对ZK上的pathroker/topic进行了watch。当zk写入成功时候。会触发监听handler。
case object TopicChange extends ControllerEvent {
override def state: ControllerState = ControllerState.TopicChange
override def process(): Unit = {
if (!isActive) return
val topics = zkClient.getAllTopicsInCluster.toSet
val newTopics = topics -- controllerContext.allTopics
val deletedTopics = controllerContext.allTopics -- topics
controllerContext.allTopics = topics
registerPartitionModificationsHandlers(newTopics.toSeq)
val addedPartitionReplicaAssignment = zkClient.getReplicaAssignmentForTopics(newTopics)
controllerContext.partitionReplicaAssignment = controllerContext.partitionReplicaAssignment.filter(p =>
!deletedTopics.contains(p._1.topic))
controllerContext.partitionReplicaAssignment ++= addedPartitionReplicaAssignment
info(s"New topics: [$newTopics], deleted topics: [$deletedTopics], new partition replica assignment " +
s"[$addedPartitionReplicaAssignment]")
if (addedPartitionReplicaAssignment.nonEmpty)
onNewPartitionCreation(addedPartitionReplicaAssignment.keySet)
}
}
/**
* This callback is invoked by the topic change callback with the list of failed brokers as input.
* It does the following -
* 1. Move the newly created partitions to the NewPartition state
* 2. Move the newly created partitions from NewPartition->OnlinePartition state
*/
private def onNewPartitionCreation(newPartitions: Set[TopicPartition]) {
info(s"New partition creation callback for ${newPartitions.mkString(",")}")
partitionStateMachine.handleStateChanges(newPartitions.toSeq, NewPartition)
replicaStateMachine.handleStateChanges(controllerContext.replicasForPartition(newPartitions).toSeq, NewReplica)
partitionStateMachine.handleStateChanges(newPartitions.toSeq, OnlinePartition, Option(OfflinePartitionLeaderElectionStrategy))
replicaStateMachine.handleStateChanges(controllerContext.replicasForPartition(newPartitions).toSeq, OnlineReplica)
}
partitionStateMachine的handleStateChanges
def handleStateChanges(partitions: Seq[TopicPartition], targetState: PartitionState,
partitionLeaderElectionStrategyOpt: Option[PartitionLeaderElectionStrategy] = None): Unit = {
if (partitions.nonEmpty) {
try {
controllerBrokerRequestBatch.newBatch()
doHandleStateChanges(partitions, targetState, partitionLeaderElectionStrategyOpt)
controllerBrokerRequestBatch.sendRequestsToBrokers(controllerContext.epoch)
} catch {
case e: Throwable => error(s"Error while moving some partitions to $targetState state", e)
}
}
}
replicaStateMachine的handleStateChanges
def handleStateChanges(replicas: Seq[PartitionAndReplica], targetState: ReplicaState,
callbacks: Callbacks = new Callbacks()): Unit = {
if (replicas.nonEmpty) {
try {
controllerBrokerRequestBatch.newBatch()
replicas.groupBy(_.replica).map { case (replicaId, replicas) =>
val partitions = replicas.map(_.topicPartition)
doHandleStateChanges(replicaId, partitions, targetState, callbacks)
}
controllerBrokerRequestBatch.sendRequestsToBrokers(controllerContext.epoch)
} catch {
case e: Throwable => error(s"Error while moving some replicas to $targetState state", e)
}
}
}
