您当前的位置: 首页 >  CodeAllen嵌入式编程

电路设计实例(bq76925 INA169 电池电压电流采集电路)

CodeAllen嵌入式编程 发布时间:2018-10-27 20:46:41 ,浏览量:2

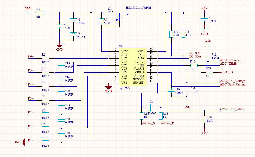
之前设计锂电池充电项目,进行了下研究,bq76925这款芯片是有很详细的资料的,需要的自己百度下

 

电路部分:

 

INA169 电流检测电路设计

这个也是从网上辛苦搜集的,再加上实习验证

关注
打赏
1688896170
查看更多评论
  • 2浏览

    0关注

    770博文

    0收益

  • 0浏览

    0点赞

    0打赏

    0留言

私信
关注
热门博文
立即登录/注册

微信扫码登录

0.1840s