您当前的位置: 首页 >  CodeAllen嵌入式编程

电路设计实例:485总线电路设计电路

CodeAllen嵌入式编程 发布时间:2019-06-04 13:29:15 ,浏览量:2

说明:

本文原创作者『Allen5G』

首发于微信公众号『Allen5G』

标签:嵌入式软件,算法,通信

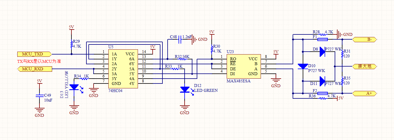
这个是我之前做的485模块的电路设计,分享下,验证已通过。

 

 

 

说明

1.该文档仅供个人学习使用,版权所有,禁止商用。

2.本文由我一个人编辑并整理,难免存在一些错误。

3.为了方便大家平时公交、地铁、外出办事也能用手机随时随地查看该教程,该教程同步更新于微信公众号『Allen5G』。

关于我

我的博客:https://

关注
打赏
1688896170
查看更多评论
  • 2浏览

    0关注

    770博文

    0收益

  • 0浏览

    0点赞

    0打赏

    0留言

私信
关注
热门博文
立即登录/注册

微信扫码登录

0.2270s