前言
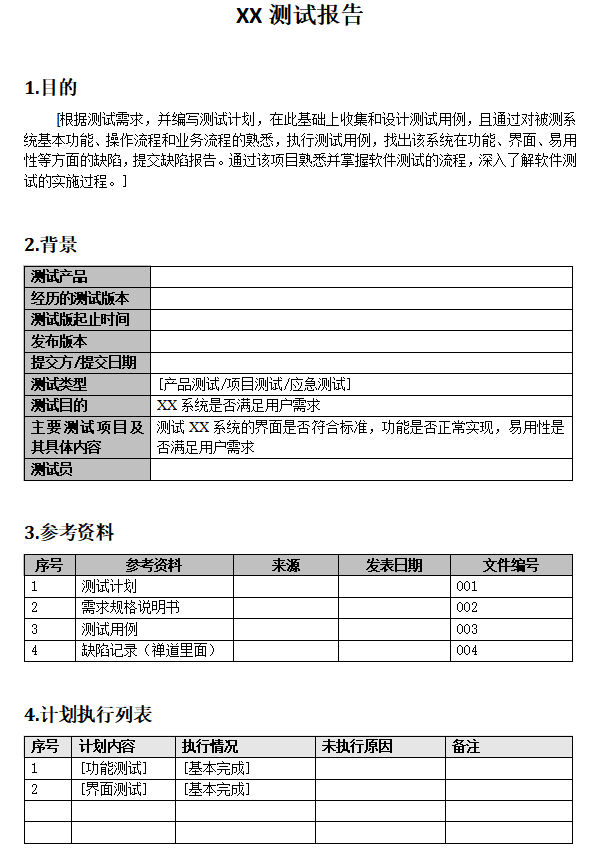
六、测试报告模板
今天呢,想和大家聊聊测试用例和测试报告,这些是我们在工作中经常会用到的东西,那么测试用例和测试报告要怎么写呢,接着看下去大家就知道了。
一、什么是测试用例和测试报告测试用例是测试过程中很重要的一类文档,它是测试工作的核心,是一组在测试时输入和输出的标准,是软件需求的具体对照。
测试报告是指把测试的过程和结果写成文档,对发现的问题和缺陷进行分析,为纠正软件存在的质量问题提供依据,同时为软件验收和交付打下基础。
二、测试用例的作用-
检验软件是否满足客户需求
-
测试人员的工作量的一种体现
-
展示测试用例的设计思路
3.1测试用例的内容
测试用例八个基本项是:测试用例编号、测试项目、测试标题、重要级别、预置条件、输入、操作步骤、预期输出
(不同公司的测试用例内容不尽相同)下面是更为详尽的测试用例内容
用例编码,用例名称/标题,测试背景,前置条件,优先级,重要级,测试数据,测试步骤,预期结果,实际结果,测试人员,测试时间,备注
3.2测试报告的内容(结构)
首页 引言(目的、背景、缩略语、参考文献) 测试概要(测试方法、范围、测试环境、工具) 测试结果与缺陷分析(功能、性能) 测试结论与建议(项目概况、测试时间 测试情况、结论性能汇总) 附录(缺陷统计)
四、测试用例的常用方
此外还有因果图法、错误推测法、判定表驱动法等,这里暂时不一一介绍了。
五、测试用例模板具体该怎么做呢可以参照一下的模板
具体该怎么做呢可以参照一下的模板
今天的文章就到这里啦,喜欢的可以点赞收藏关注涂九哟。欢迎大家留言讨论哟
