1、 子网划分:两级IP地址的缺点:IP地址空间的利用率有时很低;给每一个物理网络分配一个网络号会使路由表变得太大因而使网络性能变坏;两级IP地址不够灵活 自从1985年起i,在IP地址中又增加了一个“子网号字段”,使两级IP地址变为三级IP地址。这种做法叫做子网划分。划分子网已成为因特网的正式标准协议 思路如下: (1) 划分子网纯属一个单位内部的事情。单位对外仍然表现为没有划分子网的网络 (2) 从主机号借用若干个比特作为子网号,当然主机号也相应减少相同的比特。三级IP地址的结构如下:IP地址={,,}。 (3) 凡是从其他网络发给本单位某个主机的IP数据报,仍然是根据IP数据报的目的网络号,先找到连接在本单位网络上的路由器。然后此路由器在收到IP数据报后,在按照目的网络号和子网号找到目的子网。最后就把IP数据报直接交付给目的主机。
2、 子网掩码 为了告诉主机或路由器对一个A类、B类、C类网络进行了子网划分,使用子网掩码来表达对原网络中主机号的借位。 子网掩码是一个与IP地址相对应的32bit的二进制,它由一串1和跟随的一串0组成。
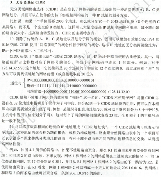
3、 无分类编址CIDR
