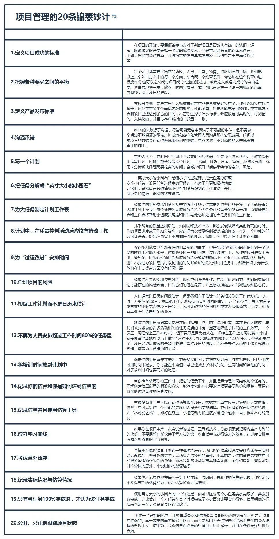
即使在最完美的条件下,管理一个项目也是很困难的。项目管理的成败好坏与优秀项目团队密不可分的,建设一个好的团队将会更团结、更坚强、更具有竞争力, 更能适应无限变化的环境。不幸的是,还是有很多项目经理实质上没有没有总结出自己思维方法和运用套路。这里有20个成功的管理经验仅供项目经理参考。如果抱有学习一两条“妙计”就能做好项目管理,那是不现实的。但是如果能够结合自己的实际运用这些妙计你就会发现你的项目管理水平逐渐被人认可。运用这些秘籍,你可以把项目团队打造成目标统一,协作高效,积极向上的优秀团队。还不快快用起来。
