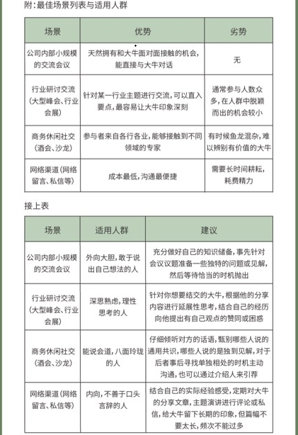
【结识大牛4步法】 找到闪光点:盘点自己的内在和外在价值,找到最契合大牛需求的闪光点。 确定接触点:结合个人属性和实际需要,找到最适合接触大牛的方法。 留下第一印象:运用麦肯锡30秒电梯法则,用高效的沟通技巧给大牛留下最佳印象。 维护长期关系:循序渐进,巧妙加强和维护与大牛之间的关系。
应广大粉丝要求,我们建立了一个【PMO前沿交流群】,小伙伴们热情踊跃,目前人数已经上万人了,不能直接进群啦,想要进群的添加小编微信,拉你进群。两个添加其一即可!
欢迎加入中国最大的PMO&PM社区
【结识大牛4步法】 找到闪光点:盘点自己的内在和外在价值,找到最契合大牛需求的闪光点。 确定接触点:结合个人属性和实际需要,找到最适合接触大牛的方法。 留下第一印象:运用麦肯锡30秒电梯法则,用高效的沟通技巧给大牛留下最佳印象。 维护长期关系:循序渐进,巧妙加强和维护与大牛之间的关系。
应广大粉丝要求,我们建立了一个【PMO前沿交流群】,小伙伴们热情踊跃,目前人数已经上万人了,不能直接进群啦,想要进群的添加小编微信,拉你进群。两个添加其一即可!
欢迎加入中国最大的PMO&PM社区
微信扫码登录