PMO及项目管理已经逐步得到了众多公司的认可,并且在组织中发挥越来越重要的作用,甚至在16年由美国总统奥巴马还专门签署了项目集管理法案,在美国各联邦推进落地项目集管理,在硅谷,从苹果公司到Google再到Facebook等著名公司都设置了PMO部门,对公司的项目管理进行管理,提升组织的项目管理成熟度,目前国内少数公司还没有认识到其价值,我们今天来总结了一下PMO和项目管理对组织的价值。
项目管理及PMO给组织带来的收益可以总结为以下3个方面:
(1)人员价值增加(People Value Added,PVA)
人员价值增加体现在项目参与者在参与项目前后技能水平、工作效率、工作质量等方面,以及因此带来的该员工自身职业价值的提升。人员价值增加也体现在组织的整体技能水平和整体人员价值的提升。可采用的度量指标有平均每位项目成员每年所完成的项目金额等,比如,原来一个1000万元的项目需要5人10个月的时间来完成,现在则只需要2人6个月的时间即可完成,这就是人员价值提升的一种具体体现。
(2)客户价值增加(Customer Value Added,CVA)
客户价值增加可以通过客户满意度调查的方法来获得。支付了同样的价格,如果项目做得不成功,客户得到的可能是布满缺陷的系统,这套系统不仅不能给客户的业务带来增长机会,反而成了让客户头疼的“置之无用、弃之可惜”的鸡肋;相反,如果项目做得成功,那么客户获得的是一套运行良好的系统,凭借这套系统,客户的业务可以得到显著的提升。因此,客户价值增加体现了客户支付的每单位货币所获取的实际价值。客户满意度调查可以反映客户对这种价值的感受。
(3)经济价值增加(Economic Value Added,EVA)
成功的项目可以给组织带来直接和间接的经济收益。对于客户项目来说,通过向客户提供有价值的项目产品,可以直接为公司赚取利润;对于内部项目来说,通过实施项目使得组织运作效率得到提升,间接地为组织贡献经济价值。但是,如果项目管理得不好,项目中出现超支和延误,项目所交付的产品没有实现预期的功能,那么组织投资该项目的预期收益就不能实现。经济价值可以用项目收益、投资回报率、净现值、投资回收期、内部收益率等财务指标来度量。
因此,成功的项目可以通过提升客户价值,促进组织业务的良性循环发展;同时,通过提升员工价值,提高员工在工作环境中的满意度,从而更大地激发他们在工作中的积极性和创造力。这些都是组织持续发展的关键因素。
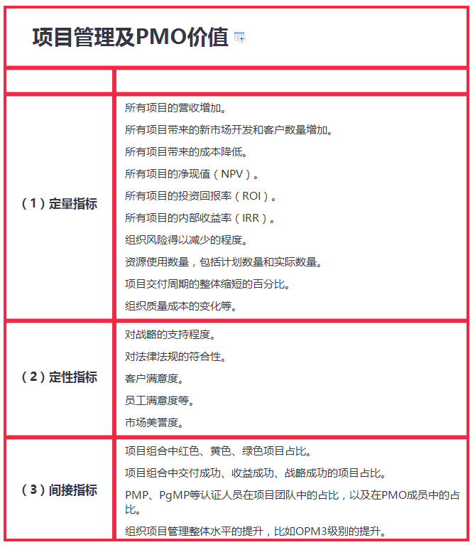
除了以上3个关键指标外,PMO还采用其他指标来彰显其价值,这些指标有的是定量的,有的是定性的;有的是直接指标,有的是间接指标。下面列举说明定量指标和定性指标。可以选择使用:
应广大粉丝要求,我们建立了一个【PMO前沿交流群】,小伙伴们热情踊跃,目前人数已经上万人了,不能直接进群啦,想要进群的添加小编微信,拉你进群。两个添加其一即可!
欢迎加入中国最大的PMO&PM社区
