“资源永远是少的,时间永远是不够的,需求永远是变化的,客户永远是不成熟的。” 虽然有些夸张,但的确反应了项目经理的真实工作状态。 都知道,项目有5个阶段:启动阶段、计划阶段、执行阶段、控制阶段、收尾阶段。项目经理,作为项目管理者,需要全程参与。 赶进度、省成本、抓质量,像老板汇报、和客户沟通、向成员分派任务、管理供应商......样样少不了,于是乎,PM不是在加班,就是在加班的路上。项目管理,不仅仅只是“脑力活”,也是“体力活”!
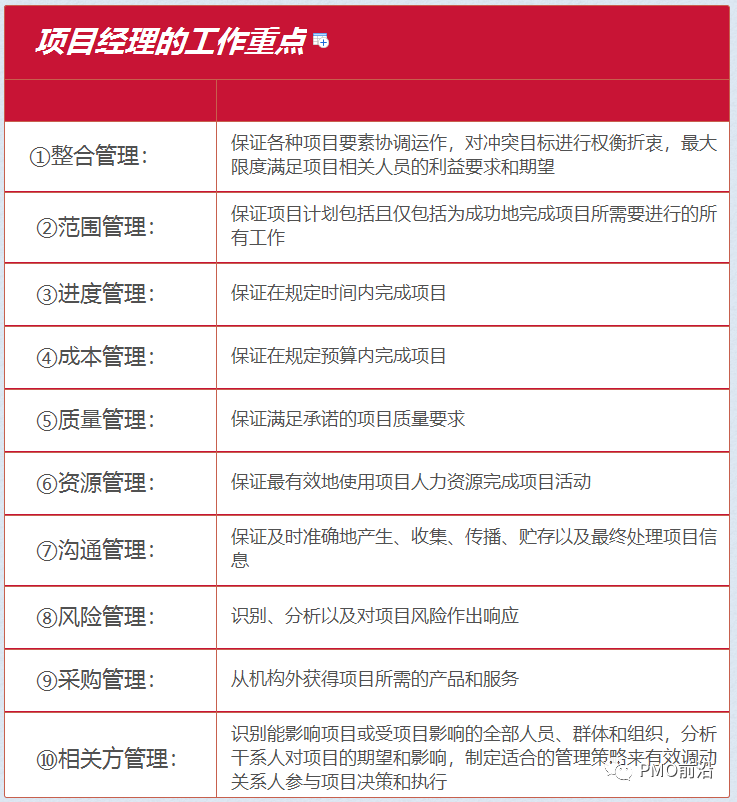
项目经理的工作重点,包含了如下10个方面(PMBOK):

PM需要具备4种基本素质和8大管理技能如下4种基本素质 ①品德素质:项目经理对外与供应商、客户打交道,对内需要跨部门整合资源,诚信的品德素质是基础 ②能力素质:项目经理需要具备较强的综合管理能力 ③知识结构:项目经理不再仅仅是个技术专家,需具备一般的管理知识,如市场营销、人力资源管理、项目管理专业知识、应用领域知识等 ④身体素质:项目管理是“体力活”,需要具备良好的身体素质如下8大管理技能 ①项目管理与专业知识技能:项目经理需要制订项目计划、控制项目成本、确保项目质量,需要具备项目管理专业知识 ②人际关系技能:项目经理对上需要向老板汇报进展,对下需要向项目成员分配任务,对外要与供应商、承包商打交道,耳听八方,眼观六路,需要具备良好的人际关系技能 ③情境领导技能:项目经理需要不断激励项目员工,努力冲锋陷阵。管理因人而异,需要针对项目组不同成员不同需求,在不同情境下因需而变 ④谈判与沟通的技能:无论是与客户还是员工相处,项目经理85%的时间都在谈判、沟通 ⑤客户关系与咨询技能:项目经理,需要走到客户端,根据客户需求,为客户量身定做项目方案 ⑥商业头脑和财务技能:企业目标是通过项目管理实现的,项目经理需要把项目放在整个企业战略中考虑,还需要了解项目的投资回报率,净现值等财务指标 ⑦解决问题和处理冲突的技能:每天项目经理都会碰到无穷无尽的问题,因此,需要具备较强的应变能力及化解冲突的能力 ⑧创新技能:很多项目都是前无古人,后无来者的事业,这往往需要项目经理具备创新能力

