"计划总赶不上变化",项目实施过程中,我们很常说的一句话。
在项目开始的时候,我们都会基于WBS分解后的工作包做估算,然后,制定出项目的整体计划,包括人力、成本、进度等各方面的子计划,并以此为基准,按部就班地实施项目。
但,事与愿违,项目实施过程中,总会有些意外情况,如,需求上的、人力上的、成本上、进度上的变化,会造成项目的实际与计划产生无法修补的偏差,如,客户提出了新的需求、某个重要成员离职、某个技术难点无法按时攻克、项目原来的预算严重超标等等。
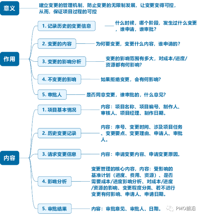
虽然,我们很讨厌变更,但,很多时候,变更却又是不可避免的,因为,我们无法拒绝所有的变更(如,回绝客户的一切要求、差旅费用完了就不出差了、项目经理无法阻止人员的离职等),但,我们可以建立变更的管理机制,来防止变更的无限制发展,让变更变得可控,从而,保证项目过程的可控。
变更管理的内容,包含了:
-
①变更来自哪里?谁发起的变更?
-
②为何要变更?变更目的是什么?
-
③变更带来了哪些影响?进度是否会推迟?成本是否增加了?资源方面是否需要调整?
-
④如果不变更,对目标的实现影响有多大?
-
⑤最后是否同意变更?谁来做决策?
这个时候就需要项目变更管理表来进行控制和记录,通过它落地实施变更的管理机制,把不可控的变更,变得可控。
-
要点①、积极对待变更:虽然,我们都很反感变更,但,变更却又在所难免,为何不用积极的态度去对待变更呢,尤其是来自客户方的变更。很多时候,来自客户的变更,就是后续项目的起点,这就需要项目经理做好售前的角色,为客户提供一份专业的解决方案。
-
要点②、变更权限的分级管理:不是所有的变更,都需要公司的领导来审批的,比如,影响范围较小的变更,由项目经理直接审批。在制定项目计划时,都需要制定好项目的权限矩阵,也包括了变更的分级管理。
-
要点③、变更管理表的归档:这一张张的《变更管理表》也构成了项目管理的过程,它记录了一个个的变更过程,也是后续项目复盘的重要依据。
-
要点④、变更的连贯性:示例中的《变更表》有分两部分,一个历史变更记录,一个是此次变更内容,当然,也可以拆开使用,拆成两张,一张变更记录表,一张变更申请表,变更的过程文档要连续完整,通常,我们可以对每次变更按规范统一编码,一次变更一个编码,方便识别。
-
要点⑤、变更与风险:变更前,就是风险项。项目经理和任务负责人,在项目实施过程中,要善于发现这些风险项,并提前制定好应对方案,防止风险的发生。这样,即使风险发生了,产生变更时,也能从容应对。
-
要点⑥、变更的后续跟进:变更审批后开始生效,那就要指定执行人、检查人、时间点,也要体现到项目的相关产物中,如,计划、需求、设计、代码、测试等。
虽说"计划总赶不上变化"很是无奈,但,我们可以利用变更管理机制(变更管理流程+角色权限矩阵+变更管理工具)来管控,使变更可控,从而保证项目顺利实施,甚至,将变更转为机遇,促成后续的新项目。
项目变更管理表参考如下:
