Handler是我们在开发中接触到最多的类了。他可谓是Android消息机制中的总调度员。他几乎无所不能:创建消息可以是他,发消息是他,处理消息是他,移除消息还是他。
我们先看一下Handler的类结构:
从图中我们可以看出,其包含了文章开头所讲的所有功能函数。Handler的主要功能有:
- 构造函数
- 获取消息
- 发送消息(消息入队)
- 处理消息(消息的真正处理逻辑)
- 移除消息(消息出列)
Handler发送消息主要有两种方法:post系列方法和send系列方法。
面试:handler.post和handler.sendMessage的区别和联系_王温暖的博客-CSDN博客
- post runnable 系列
final boolean post(Runnable r)
final boolean postAtTime(Runnable r, long uptimeMillis)
final boolean postAtTime(Runnable r, Object token, long uptimeMillis)
final boolean postDelayed(Runnable r, long delayMillis)
final boolean postAtFrontOfQueue(Runnable r)
- send Message 系列
final boolean sendEmptyMessage(int what)
final boolean sendEmptyMessageDelayed(int what, long delayMillis)
final boolean sendEmptyMessageAtTime(int what, long uptimeMillis)
final boolean sendMessageDelayed(Message msg, long delayMillis)
boolean sendMessageAtTime(Message msg, long uptimeMillis)
final boolean sendMessageAtFrontOfQueue(Message msg)
他们最终都是将某个消息压入到MessageQueue中,等待处理。区别在于:
- 发送机制不同。 post runnable系列处理的参数是封装了需执行动作的runnable,首先将runnable封装成一个Message,然后再调用对应的send系列函数把最终它压入到MessageQueue中。 send message系列处理的参数直接是Message,经过一些赋值后,直接压入到MessageQueue中。
- 最终处理机制不同。post runnable系列方法在被封装成Message时,设置了其Callback为该runnable,最终在Handler的dispatchMessage里面会交由handlerCallback方法处理,执行其runnable的run()方法。 send message系列方法最终会受到Handler的Callback影响,或交由Handler的handleMessage()方法处理。
- 两者本质没有区别,区别在于是否post runnable系列方法可以在不继承Handler并重写handleMessage()方法的前提下对一些不可预知的消息类型做相应处理。比较常见的例子如SDK中的这些方法:
Activity.runOnUiThread(Runnable)
View.post(Runnable)
View.postDelayed(Runnable, long)
这也是post系列方法存在的意义。
处理消息从上一篇文章中我们可以知道,Looper循环过程中,取出一条消息后,是通过调用该消息对应的Handler的dispatchMessage(Message msg)对消息进行处理。
code in Looper.loop():
msg.target.dispatchMessage(msg); //msg.target就是与此线程关联的Handler对象,调用它的dispatchMessage处理消息
Handler处理消息的源码如下:
/**
* 在这里处理系统消息
* Handle system messages here.
*/
public void dispatchMessage(Message msg) {
if (msg.callback != null) {//post系列方法走这里
handleCallback(msg);
} else {//sendMessage系列方法走这里
if (mCallback != null) {//Handler构造函数中定义了Callback的这里处理
if (mCallback.handleMessage(msg)) {
return;
}
}
handleMessage(msg);
}
}
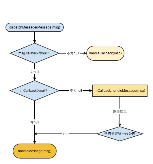
其处理逻辑流程如图:
其实逻辑很简单。
- 首先看是否这条消息是否有已被预设了callback,如果有,直接调用handlerCallback(msg)处理预设好的callback。至此,满足该条件的的消息处理流程结束。
- 其次,如果不符合
1.中的情况,看该Handler在被创建时,是否有设定Handler级别的Callback,如果有,处理之。这里和1.中所描述情况的区别是,Handler级别的Callback是有返回值的,处理完后会根据返回值看是否需要进一步处理。 - 如果Message没有被预设Callback,也没有Handler级别的Callback(或者有但需要进一步处理),必须在 由子类重写的
handleMessage(Message msg)中做最后处理。大多数情况下的消息都在这里处理。
根据Handler中的发送消息的方法源码可知,Post系列方法的都会调用getPostMessage(Runnable r)函数将一个Runnable对象封装成一条Message,封装时,会将该runnable参数作为消息的callback。所以,我们可以得出结论:post runnable系列方法消息的最终都在handleCallback(msg)中处理。
为什么Handler的构造函数需要一个Callback?
从Handler的消息处理逻辑可以看出,一旦一个Handler在构造时,Handler级别的Callback 被初始化。是所有没有单独预设Callback的Message(post系列方法发送的消息除外的消息)都会被该Callback处理。我们可以在Handler级别的Callback中加入由该Handler处理的所有类型消息的共同逻辑。
