Android开发者常常面临的一个问题就是防破解、 防二次打包。现如今安全问题越来越重要,越来越多的Android开发者也开始寻求安全的保护方案。
移动平台攻防技术的发展基本是沿着PC端发展轨迹在进行,从windows平台的加壳脱壳反调试到Andriod的平台apk加固,反调试代码混淆等。
加壳是在二进制的程序中植入一段代码,在运行的时候优先取得程序的控制权,做一些额外的工作。大多数病毒就是基于此原理。PC EXE文件加壳的过程如下:
images
三、加壳作用和分类作用:
加壳的程序可以有效阻止对程序的反汇编分析,以达到它不可告人的目的。这种技术也常用来保护软件版权,防止被软件破解。
分类:
从App的加固技术来看:主流分为dex加密和so加密,目前来看保护dex文件更为重要,应为dex反编译后的java代码可读性更强。
四、Android Dex文件加壳原理 4.1.APK文件结构每个文件及文件夹的作用如下表所示。
文件或目录
说明
assets文件夹存放资源文件的目录lib文件夹存放ndk编译出来的so文件META-INF文件夹1.该目录下存放的是签名信息,用来保证apk包的完整性和系统的安全性 2.CERT.RS 保存着该应用程序的证书和授权信息 3.CERT.SF 保存着SHA-1信息资源列表 4.MANIFEST.MF 清单信息res文件夹存放资源文件的目录AndroidManifest.xml一个清单文件,它描述了应用的名字、版本、权限、注册的服务等信息。classes.dexjava源码编译经过编译后生成的dalvik字节码文件,主要在Dalvik虚拟机上运行的主要代码部分resources.arsc编译后的二进制资源文件。 4.2DEX文件格式4.2.1什么是DEX文件?
他是Android系统的可执行文件,包含应用程序的全部操作指令以及运行时数据
由于dalvik是一种针对嵌入式设备而特殊设计的java虚拟机,所以dex文件与标准的class文件在结构设计上有着本质的区别
当java程序编译成class后,还需要使用dx工具将所有的class文件整合到一个dex文件,目的是其中各个类能够共享数据,在一定程度上降低了冗余,同时也是文件结构更加经凑,实验表明,dex文件是传统jar文件大小的50%左右

image
4.2.2dex文件结构
Dex文件整体结构如下:
images
Dex文件整体结构说明:
数据名称
解释
dex_headerdex文件头部记录整个dex文件的相关属性string_table字符串数据索引,记录了每个字符串在数据区的偏移量type_table类似数据索引,记录了每个类型的字符串索引proto_table原型数据索引,记录了方法声明的字符串,返回类型字符串,参数列表field_table字段数据索引,记录了所属类,类型以及方法名method_table类方法索引,记录方法所属类名,方法声明以及方法名等信息class_def类定义数据索引,记录指定类各类信息,包括接口,超类,类数据偏移量data_section数据区,保存了各个类的真是数据下面是DEX文件目录:

dex文件.png
这里面,有3个成员我们需要特别关注,这在后面加固里会用到,它们分别是checksum、signature和fileSize。
checksum字段
checksum是校验码字段,占4bytes,主要用来检查从该字段(不包含checksum字段,也就是从12bytes开始算起)开始到文件末尾,这段数据是否完整,也就是完整性校验。它使用alder32算法校验。
signature字段
signature是SHA-1签名字段,占20bytes,作用跟checksum一样,也是做完整性校验。之所以有两个完整性校验字段,是由于先使用checksum字段校验可以先快速检查出错的dex文件,然后才使用第二个计算量更大的校验码进行计算检查。
fileSize字段
占4bytes,保存classes.dex文件总长度。
这3个字段当我们修改dex文件的时候,这3个字段的值是需要更新的,否则在加载到Dalvik虚拟机的时候会报错。
为什么说我们只需要关注这三个字段呢?
因为我们需要将一个文件(加密之后的源Apk)写入到Dex中,那么我们肯定需要修改文件校验码(checksum).因为他是检查文件是否有错误。那么signature也是一样,也是唯一识别文件的算法。还有就是需要修改dex文件的大小。
不过这里还需要一个操作,就是标注一下我们加密的Apk的大小,因为我们在脱壳的时候,需要知道Apk的大小,才能正确的得到Apk。那么这个值放到哪呢?这个值直接放到文件的末尾就可以了。
所以总结一下我们需要做:修改Dex的三个文件头,将源Apk的大小追加到壳dex的末尾就可以了。
我们修改之后得到新的Dex文件样式如下: [图片上传失败...(image-831de6-1534489556791)]
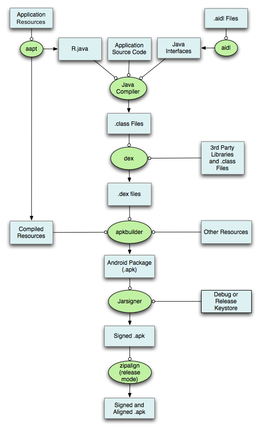
4.3APK打包流程
iamges
上图中涉及到的工具及其作用如下:
名称
功能介绍
aapt打包资源文件,包括res和assets文件夹下的资源、AndroidManifest.xml文件、Android基础类库aidl将.aidl接口文件转换成.java文件javaComiler编译java文件,生成.class字节码文件dex将所有的第三方libraries和.class文件转换成Dalvik虚拟机支持的.dex文件apkbuilder打包生成apk文件,但未签名jarsigner对未签名的apk文件进行签名zipalign对签名后的apk文件进行对其处理 4.4加固原理images
Dex文件整体加固原理如下:
images
在该过程中涉及到三个对象,分别如下:
l 源程序
源程序也就是我们的要加固的对象,这里面主要修改的是原apk文件中的classes.dex文件和AndroidManifest.xml文件。
l 壳程序
壳程序主要用于解密经过加密了的dex文件,并加载解密后的原dex文件,并正常启动原程序。
l 加密程序
加密程序主要是对原dex文件进行加密,加密算法可以是简单的异或操作、反转、rc4、des、rsa等加密算法。
该加固过程可以分为如下4个阶段:
(1) 加密阶段
(2)合成新的dex文件
(3)修改原apk文件并重打包签名
(4)运行壳程序加载原dex文件
4.4.1 加密阶段
加密阶段主要是讲把原apk文件中提取出来的classes.dex文件通过加密程序进行加密。加密的时候如果使用des对称加密算法,则需要注意处理好密钥的问题。同样的,如果采用非对称加密,也同样存在公钥保存的问题。

images
4.4.2 合成新的dex文件
这一阶段主要是讲上一步生成的加密的dex文件和我们的壳dex文件合并,将加密的dex文件追加在壳dex文件后面,并在文件末尾追加加密dex文件的大小数值
iamges
在壳程序里面,有个重要的类:ProxyApplication类,该类继承Application类,也是应用程序最先运行的类。所以,我们就是在这个类里面,在原程序运行之前,进行一些解密dex文件和加载原dex文件的操作。
4.4.3 修改原apk文件并重打包签名
在这一阶段,我们首先将apk解压,会看到如下图的6个文件和目录。其中,我们需要修改的只有2个文件,分别是classes.dex和AndroidManifest.xml文件,其他文件和文件加都不需要改动。
首先,我们把解压后apk目录下原来的classes.dex文件替换成我们在0x02上一步合成的新的classes.dex文件。然后,由于我们程序运行的时候,首先加载的其实是壳程序里的ProxyApplication类。所以,我们需要修改AndroidManifest.xml文件,指定application为ProxyApplication,这样才能正常找到识别ProxyApplication类并运行壳程序。

images
4.4.4运行壳程序加载原dex文件
Dalvik虚拟机会加载我们经过修改的新的classes.dex文件,并最先运行ProxyApplication类。在这个类里面,有2个关键的方法:attachBaseContext和onCreate方法。ProxyApplication显示运行attachBaseContext再运行onCreate方法。
在attachBaseContext方法里,主要做两个工作:
-
读取classes.dex文件末尾记录加密dex文件大小的数值,则加密dex文件在新classes.dex文件中的位置为:len(新classes.dex文件) – len(加密dex文件大小)。然后将加密的dex文件读取出来,加密并保存到资源目录下
-
然后使用自定义的DexClassLoader加载解密后的原dex文件
在onCreate方法中,主要做两个工作:
-
通过反射修改ActivityThread类,并将Application指向原dex文件中的Application
-
创建原Application对象,并调用原Application的onCreate方法启动原程序
images
五、加壳代码实现 5.1、加壳程序项目:WX20180808-010740.png
5.2、核心代码
WX20180808-023340.png
六、常见加固平台梆梆加固,爱加密,360加固,腾讯加固
市面上常见的加固工具加固之后,他会把你的dex,so 加密存在apk中,然后运行过程会先运行壳的代码,壳的代码再把原来的这个dex、so 解出来加载,不同的厂商有自己的方案,略有差距,但目前多数都是这个思路.
七、App加固的利弊正面:
1.保护自己核心代码算法,提高破解/盗版/二次打包的难度
2.缓解代码注入/动态调试/内存注入攻击
负面:
1.影响兼容性
2.影响程序运行效率.
3.部分流氓、病毒也会使用加壳技术来保护自己
4.部分应用市场会拒绝加壳后的应用上架
八、App安全未来展望
images
一款app的流水线,从开发到内测到平台到消费者再到破解者再到平台再到消费者,所以每一个环节都不可轻视!!!
九、App安全总结风险名称
风险
解决方案
1.App防止反编译被反编译的暴露客户端逻辑,加密算法,密钥,等等加固2.java层代码源代码反编译风险被反编译的暴露客户端逻辑,加密算法,密钥,等等加固 ,混淆3.so文件破解风险导致核心代码泄漏。so文件加固4.篡改和二次打包风险修改文件资源等,二次打包的添加病毒,广告,或者窃取支付密码,拦截短信等资源文件混淆和校验签名的hash值5.资源文件泄露风险获取图片,js文件等文件,通过植入病毒,钓鱼页面获取用户敏感信息资源混淆,加固等等6.应用签名未交验风险反编译或者二次打包,添加病毒代码,恶意代码,上传盗版App对App进行签名证书校验7.代码为混淆风险业务逻辑暴露,加密算法,账号信息等等。混淆(中文混淆)8.webview明文存储密码风险用户使用webview默认存储密码到databases/webview.db root的手机可以产看webview数据库,获取用户敏感信息关闭wenview存储密码功能9.明文数字证书风险APK使用的数字证书用来校验服务器的合法性,保证数据的保密性和完成性 明文存储的证书被篡改造成数据被获取等客户端校验服务器域名和数字证书等10.调试日志函数调用风险日志信息里面含有用户敏感信息等关闭调试日志函数,删除打印的日志信息11.AES/DES加密方法不安全使用风险在使用AES/DES加密使用了ECB或者OFB工作模式,加密数据被选择明文攻击破解等使用CBC和CFB工作模式等12.RSA加密算法不安全风险密数据被选择明文攻击破解和中间人攻击等导致用户敏感信息泄露密码不要太短,使用正确的工作模式13.密钥硬编码风险用户使用加密算法的密钥设置成一个固定值导致密钥泄漏动态生成加密密钥或者将密钥进程分段存储等14.动态调试攻击风险攻击者使用GDB,IDA调试追踪目标程序,获取用户敏感信息等在so文件里面实现对调试进程的监听15.应用数据任意备份风险AndroidMainfest中allowBackup=true 攻击者可以使用adb命令对APP应用数据进行备份造成用户数据泄露allowBackup=false16.全局可读写内部文件风险。实现不同软件之间数据共享,设置内部文件全局可读写造成其他应用也可以读取或者修改文件等(1).使用MODE_PRIVATE模式创建内部存储文件(2).加密存储敏感数据3.避免在文件中存储明文和敏感信息17.SharedPrefs全局可读写内部文件风险。被其他应用读取或者修改文件等使用正确的权限18.Internal Storage数据全局可读写风险当设置MODE_WORLD_READBLE或者设置android:sharedUserId导致敏感信息被其他应用程序读取等设置正确的模式等19.getDir数据全局可读写风险当设置MODE_WORLD_READBLE或者设置android:sharedUserId导致敏感信息被其他应用程序读取等设置正确的模式等20.java层动态调试风险AndroidManifest中调试的标记可以使用jdb进行调试,窃取用户敏感信息。android:debuggable=“false”21.内网测试信息残留风险通过测试的Url,测试账号等对正式服务器进行攻击等讲测试内网的日志清除,或者测试服务器和生产服务器不要使用同一个22.随机数不安全使用风险在使用SecureRandom类来生成随机数,其实并不是随机,导致使用的随机数和加密算法被破解。(1)不使用setSeed方法(2)使用/dev/urandom或者/dev/random来初始化伪随机数生成器23.Http传输数据风险未加密的数据被第三方获取,造成数据泄露使用Hpps24.Htpps未校验服务器证书风险,Https未校验主机名风险,Https允许任意主机名风险客户端没有对服务器进行身份完整性校验,造成中间人攻击(1).在X509TrustManager中的checkServerTrusted方法对服务器进行校验(2).判断证书是否过期(3).使用HostnameVerifier类检查证书中的主机名与使用证书的主机名是否一致25.webview绕过证书校验风险webview使用https协议加密的url没有校验服务器导致中间人攻击校验服务器证书时候正确26.界面劫持风险用户输入密码的时候被一个假冒的页面遮挡获取用户信息等(1).使用第三方专业防界面劫持SDK(2).校验当前是否是自己的页面27.输入监听风险用户输入的信息被监听或者按键位置被监听造成用户信息泄露等自定义键盘28.截屏攻击风险对APP运行中的界面进行截图或者录制来获取用户信息添加属性getWindow().setFlags(FLAG_SECURE)不让用户截图和录屏29.动态注册Receiver风险当动态注册Receiver默认生命周期是可以导出的可以被任意应用访问使用带权限检验的registerReceiver API进行动态广播的注册30.Content Provider数据泄露风险权限设置不当导致用户信息正确的使用权限31.Service ,Activity,Broadcast,content provider组件导出风险Activity被第三方应用访问导致被任意应用恶意调用自定义权限32.PendingIntent错误使用Intent风险使用PendingIntent的时候,如果使用了一个空Intent,会导致恶意用户劫持修改Intent的内容禁止使用一个空Intent去构造PendingIntent33.Intent组件隐式调用风险使用隐式Intent没有对接收端进行限制导致敏感信息被劫持1.对接收端进行限制 2.建议使用显示调用方式发送Intent34.Intent Scheme URL攻击风险webview恶意调用App对Intent做安全限制35.Fragment注入攻击风险出的PreferenceActivity的子类中,没有加入isValidFragment方法,进行fragment名的合法性校验,攻击者可能会绕过限制,访问未授权的界面(1).如果应用的Activity组件不必要导出,或者组件配置了intent filter标签,建议显示设置组件的“android:exported”属性为false(2).重写isValidFragment方法,验证fragment来源的正确性36.webview远程代码执行风险风险:WebView.addJavascriptInterface方法注册可供JavaScript调用的Java对象,通过反射调用其他java类等建议不使用addJavascriptInterface接口,对于Android API Level为17或者以上的Android系统,Google规定允许被调用的函数,必须在Java的远程方法上面声明一个@JavascriptInterface注解37.zip文件解压目录遍历风险Java代码在解压ZIP文件时,会使用到ZipEntry类的getName()方法,如果ZIP文件中包含“../”的字符串,该方法返回值里面原样返回,如果没有过滤掉getName()返回值中的“../”字符串,继续解压缩操作,就会在其他目录中创建解压的文件(1). 对重要的ZIP压缩包文件进行数字签名校验,校验通过才进行解压。 (2). 检查Zip压缩包中使用ZipEntry.getName()获取的文件名中是否包含”../”或者”..”,检查”../”的时候不必进行URI Decode(以防通过URI编码”..%2F”来进行绕过),测试发现ZipEntry.getName()对于Zip包中有“..%2F”的文件路径不会进行处理。38.Root设备运行风险已经root的手机通过获取应用的敏感信息等检测是否是root的手机禁止应用启动39.模拟器运行风险刷单,模拟虚拟位置等禁止在虚拟器上运行40.从sdcard加载Dex和so风险未对Dex和So文件进行安全,完整性及校验,导致被替换,造成用户敏感信息泄露(1).放在APP的私有目录 (2).对文件进行完成性校验。 十、参考手机挖矿
从源码到apk
Dex文件格式详解
浅谈安卓app加固那点事
Android APK加壳技术方案【1】
Android APK加壳技术方案【2】
ANDROID原理解密之APK生成过程
Android签名机制之—签名验证过程详解